首页
Home
学校概况
Nav
教学教研
Nav
校办通讯
Nav
党建之窗
Nav
德育之窗
Nav
团队建设
Nav
总务后勤
Nav
学校简介
领导简介
校园风光
名师风采
教学动态
教研之窗
招生动态
校本课程
教师专业发展
校园足球
通知公告
校园动态
本周工作
校务公开
爱国奋斗建功立业
党建动态
专题学习
党员风采
德育热点
德育论坛
法制安全
家长学校
主题教育
校园活动
奖学助学
心理健康
研学实践
志愿服务
班主任工作坊
团队知识
团队动态
学生干部
学生社团
后勤动态
政策法规
告示公告
搜索
文章详情
文章详情
副标题
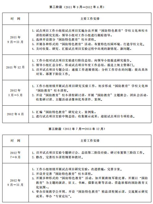
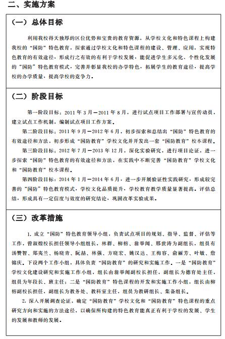
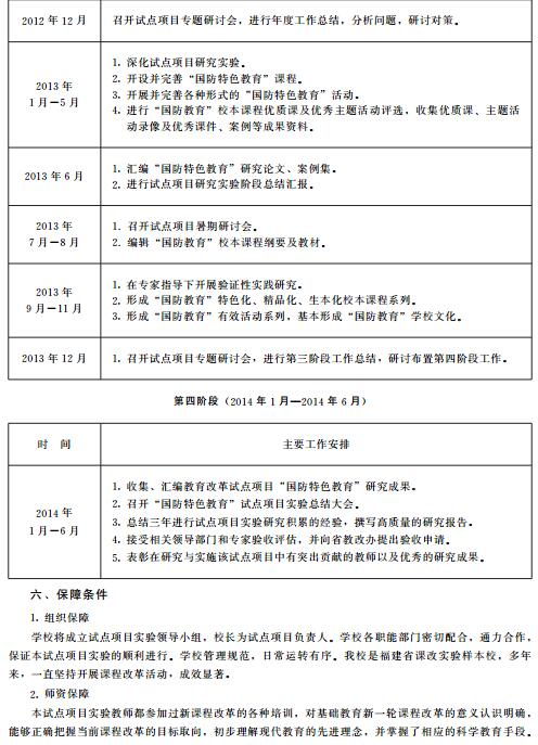
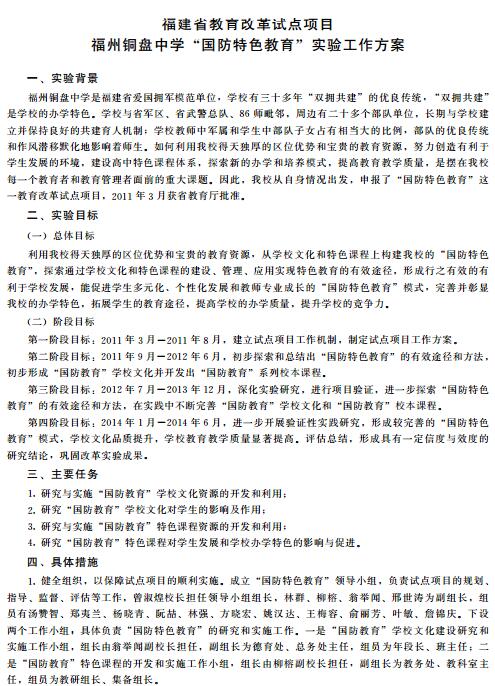
福州铜盘中学“国防特色教育”实验工作方案
发表时间:2017-05-10 16:14
上一篇
拥军奇葩 亭亭净植 香远益清
下一篇
福州铜盘中学推进省教育改革试点项目情况信息表
分享到:
各美其美 汇聚成长快乐 美人之美 共享教育幸福 博观约取 学以知道 远略精耕 教以成德
校训:博学 敦行 求是 致远
校风:严谨 勤奋 求实 文明
教风:敬业 博学 爱生 奉献
学风:勤勉 诚实 求真 创新
办学理念:
办学思想: